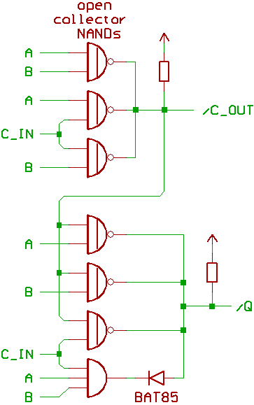
7401 based adder


Replacing an AND/NOR combination with open collector
NAND gates:

Rebuilding the 7480 adder with 7401 NAND gates:
(since we don't have an open collector NAND gate with
three inputs, we have to take a 7410 gate and add a
Schottky diode.)

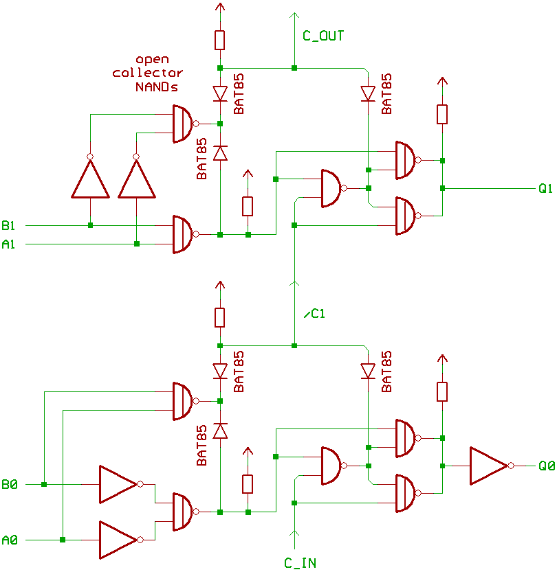
Two Bit adder with inverted/non_inverted carry:

Creative use of BAT85 Schottky diodes:

Warning: I didn't build it, so don't complain
if it doesn't work as expected.


[HOME] [UP]/ [BACK] [1] [2] [3] [4] [5] [6] [7] [8] [NEXT]

(c) Dieter Mueller 2012