CS/A65 Video board
This page describes schematics to generate composite video signals from CRTC output signals.
Please note that this only does video signal combination, and level conversion. It does not do any timing modification. Thus, to create signals with valid timing, the CRTC must be programmed appropriately.
- 2013-01-04 Added a link to the "official" one...
- 2011-06-04 Added a link to Matthew D'Asaro's composite video adapter
- 2010-12-20 Separated from the CS/A 65 VDC page
Table of content
Here are links to other composite video adapters
- The Commodore 700 composite generation You could see that as the "official" composite generator. It was built into the B-Series or Commodore 700 to create the composite signal from the CRTC video output.
- Matthew D'Asaro's composite video adapter based on the solution from the PET UK users group
Version: Composite Video (pet revealed) 1.0C
Status: ok
Notes
| To use the vdc board with a standard TV set for example, a so-called "composite video" signal must be generated, that includes all three video, horizontal sync and vertical sync signals. This board is derived from the "Composite Video Circuit" from the book "The PET revealed". | |
| This circuit produces a not so bright picture on my TV set, and I did not investigate how improve brightness (might even be my TV). |
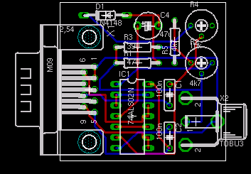
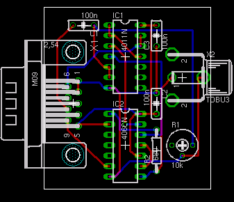
Version: Composite Video (pucoe) 1.0C
Status: ok
Notes
| To use the vdc board with a standard TV set for example, a so-called "composite video" signal must be generated, that includes all three video, horizontal sync and vertical sync signals. This board is derived from the "PET Video Mixer" by the PET users club of England. | |
| The original board did not have R2 and R5, and produces a very bright picture on my TV set. Therefore I introduced R2 and R5 to adjust brightness This modification is untested, though. |
Files
| comp_pucoe_v1.0c-sch.png | |
| comp_pucoe-v1.0c.sch | |
| comp_pucoe_v1.0c-brd.png | |
| comp_pucoe-v1.0c.brd | |
| composite1.jpg(This picture shows an older version without R2/R5) |